中国室内净化服务网
网站导航
中建协净化委
协会章程
组织框架
专家顾问
培训学院
通知公告
新闻动态
领导活动
培训通知
入会指南
等级申请
标准制定
技能评定
在线培训
在线考试
招标工作
合作招商
标准制定
会议会务
技术指导
培训站点
在线咨询
常见问题
联系我们
金彩汇简介
协会动态
协会服务
培训考试
平台合作
会员查询
联系我们
当前位置:
首页
>
协会动态
>
通知公告
>
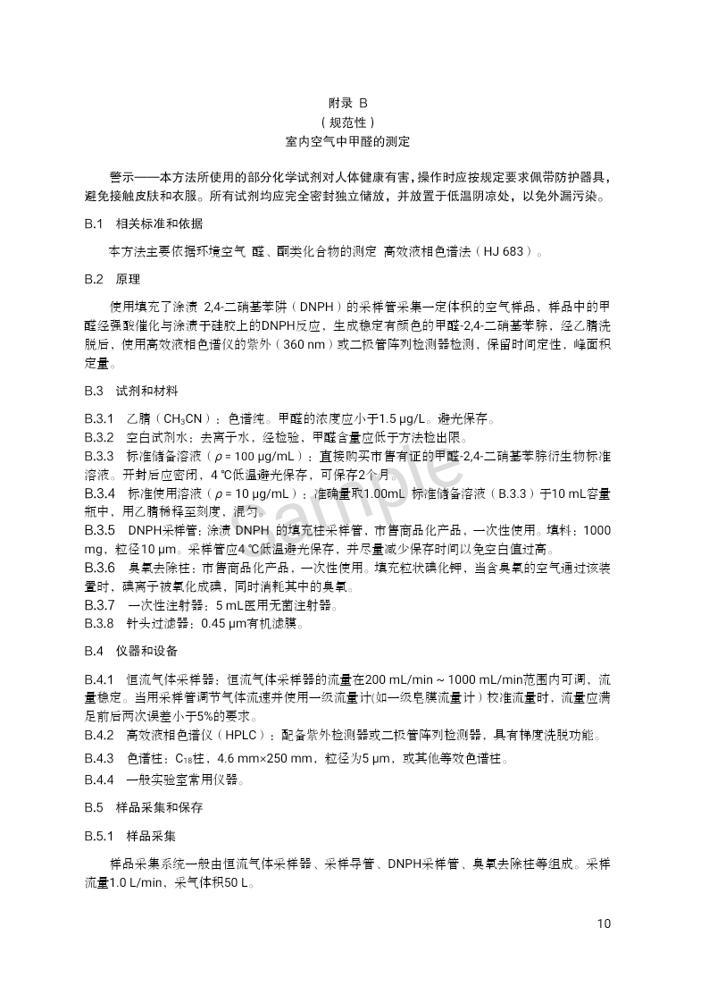
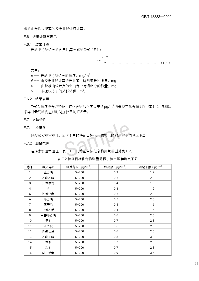
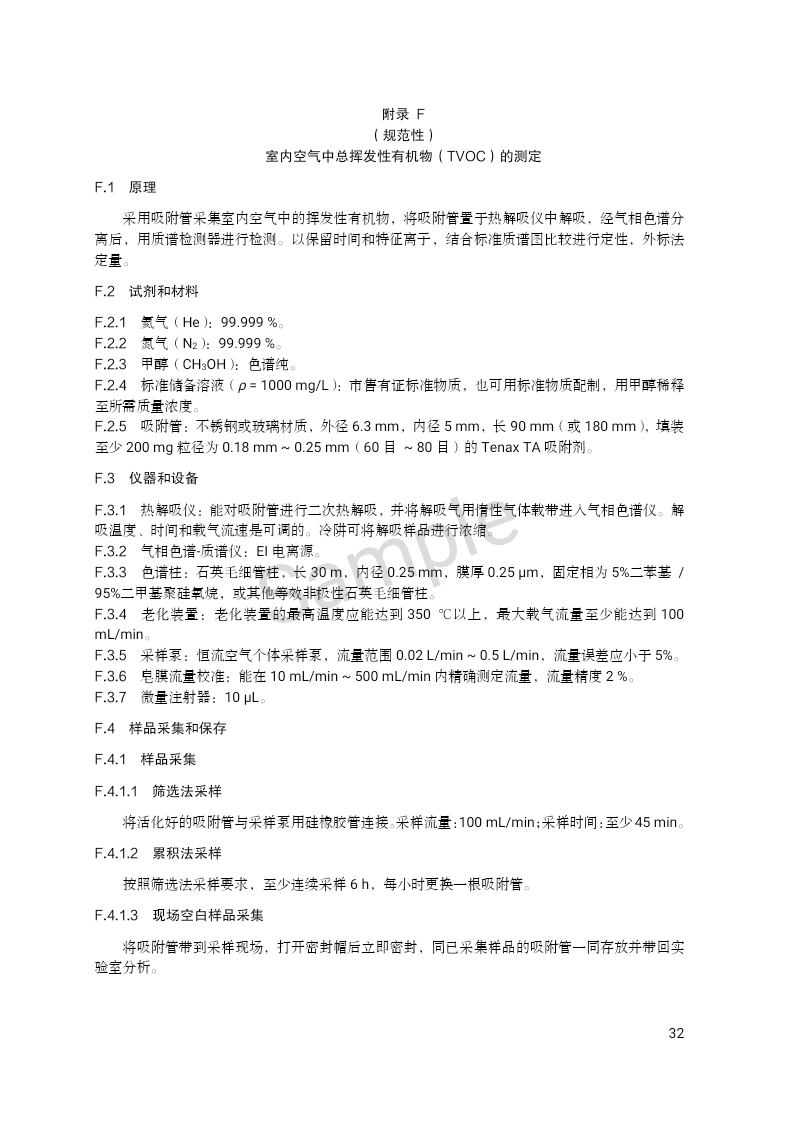
GB/T 18883-2002《室内空气质量治理规范》征求意见稿
时间:2020-09-14 | 栏目:
通知公告
| 点击:次
相关文章
09-30
《户式水机两联供施工技术规程》标准第一次工作会议圆满结束
09-30
金彩汇《活性氧除味产品净化性能要求》标准审
09-28
国家医疗保障局关于印发《国家长期护理保险服务项目目录(试
09-28
关于召开《户式水机两联供施工技术规程》标准第一次工作会议
09-11
标准会议 | 关于召开《活氧净味技术》标准审定会的通知
网站首页
中建协净化委
在线咨询
常见问题
联系我们