当前位置:首页 > 协会动态 > 新闻动态 >

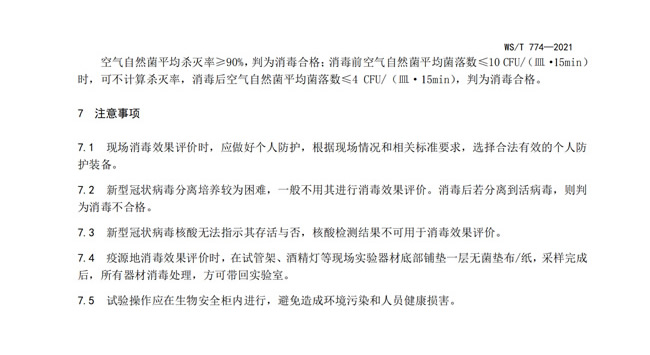
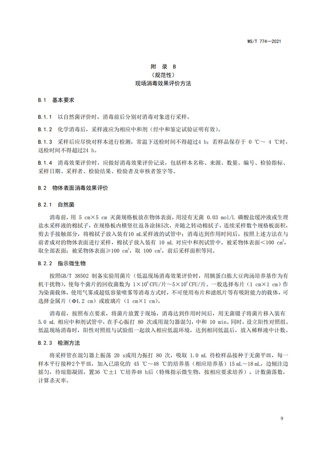
新冠肺炎疫情期间现场消毒评价标准

时间:2021-02-25 | 栏目:新闻动态 | 点击:

  2月23日,国家卫健委发布《新冠肺炎疫情期间现场消毒评价标准》等3项推荐性卫生行业标准,编号和名称如下:

  WST 774—2021  新冠肺炎疫情期间现场消毒评价标准

  WST 775—2021  新型冠状病毒消毒效果实验室评价标准

  WST 776—2021  农贸(集贸)市场新型冠状病毒环境监测技术规范

  上述标准自发布之日起施行。

相关文章