时间:2024-11-27 | 栏目:通知公告 | 点击:次
各有关单位:
为深入贯彻落实习近平新时代中国特色社会主义思想,全面落实党中央、国务院关于推动高质量发展的决策部署,大力实施创新驱动发展战略和人才战略,金彩汇决定,对在促进我国建材家居、装饰装修、建筑施工等全产业链领域科学技术进步工作中做出突出贡献的科技人员和单位给予奖励。
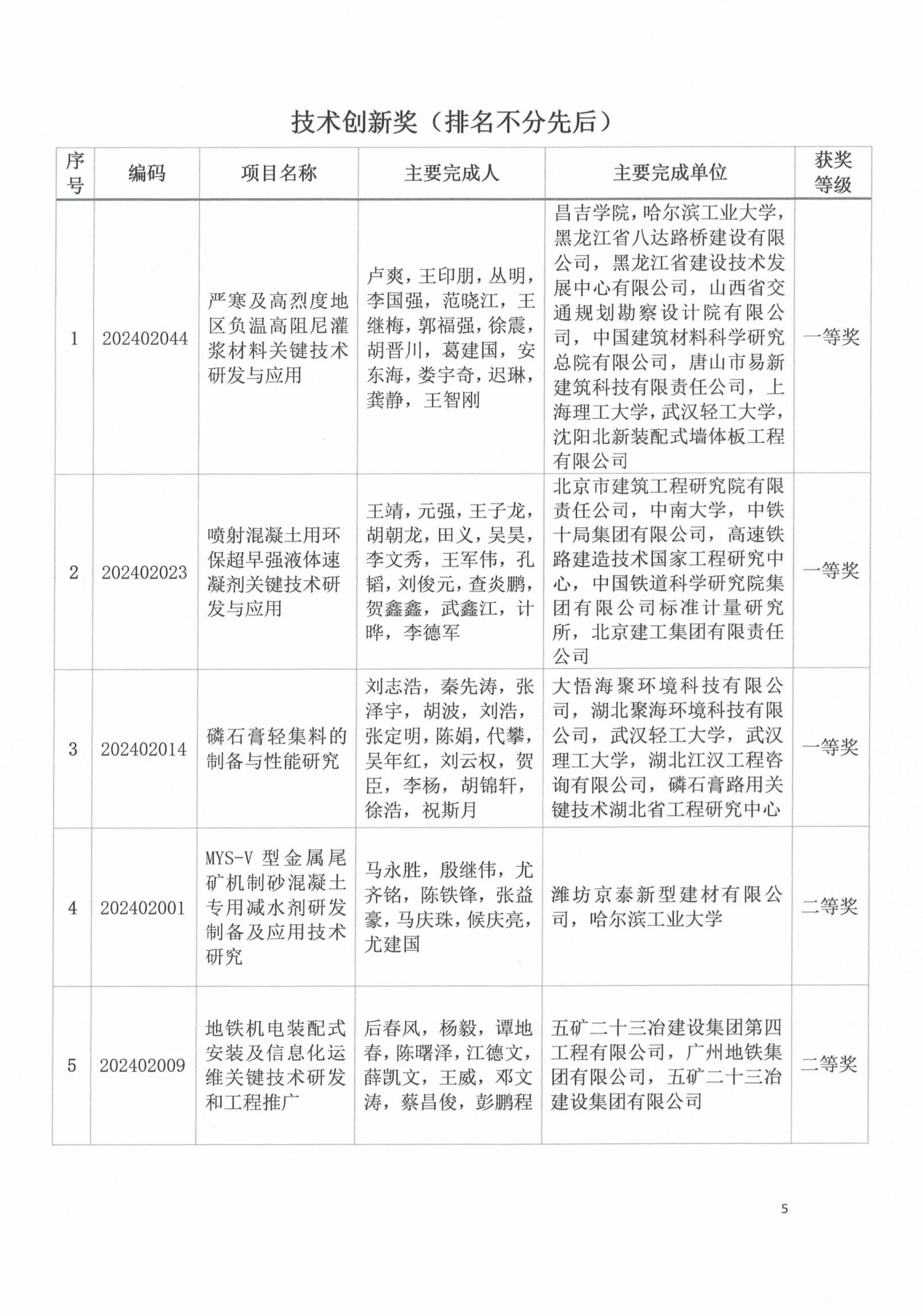
根据《金彩汇科学技术奖奖励办法》的规定,经规定程序评审并公示,现决定授予马永胜等6名同志科学技术成就奖;授予丁明磊等14名同志青年科技奖;授予“严寒及高烈度地区负温高阻尼灌浆材料关键技术研发与应用”等3项成果技术创新奖一等奖,授予“MYS-V型金属尾矿机制砂混凝土专用减水剂研发制备及应用技术研究”等6项成果技术创新奖二等奖,授予“一种铝合金推拉窗多点锁固定安全系统”等18项成果技术创新奖三等奖;授予“重型工业厂房数智建造关键技术研究与应用”等17项成果科技进步奖一等奖,授予“基于三维GIS和大数据技术的协同防汛决策关键技术研究与应用”等33项成果科技进步奖二等奖,授予“大学校园绿色智能综合建造技术”等41项成果科技进步奖三等奖。
希望各获奖单位和个人再接再厉、敢为人先,追求卓越、再创佳绩。希望广大会员单位以获奖者为榜样,重视技术人才培养,践行科技创新,促进科技成果转化应用,培育发展新质生产力,在行业高质量发展新征程上不断创造新的辉煌。
2024年11月21日



















